临帝阙官方版是一款易次元上面的古风小游戏,融入了不少的养成玩法和乙女的元素,穿越到古代的世界里面度过一生,你的所有选择都会影响到后续的走向,简单的玩法等你尝试,许多热门的玩法和内容都可以尝试,剧情也很丰富,在这里可以体验到真实的王宫的生活,选择和行为都会影响角色的属性和好感度,喜欢临帝阙官方版的玩家一定不要错过!
属性是可以单独刷的,点数值即可
生辰:1-12月
容貌:歪瓜裂枣→平平无奇→仪表堂堂→丰神俊朗→玉树临风→貌若谪仙
智谋:愚钝不堪→平平无奇→聪颖过人→才思敏捷→足智多谋→多智近妖
才华:目不识丁→胸无点墨→文思敏捷→才高八斗→学富五车→经天纬地
福运:多灾多难→祸不单行→否极泰来→顺风顺水→鸿运当头→得天独厚
武艺:肩不能提→花拳绣腿→弓马娴熟→武艺超群→万夫莫当→独步天下
声望:默默无闻→略有薄名→声名鹊起→德高望重→众望所归→天下归心
进入回忆:一段剧情(注:主线结束前,不可处置职位≤【从一品】的朝臣,不可处置【王爷】/【长公主】)
跳过:转剧情
去:
白瑾:好感5
上宫容夕:好感5
谁都一样
谁都不喜欢
不去:陆若离好感5
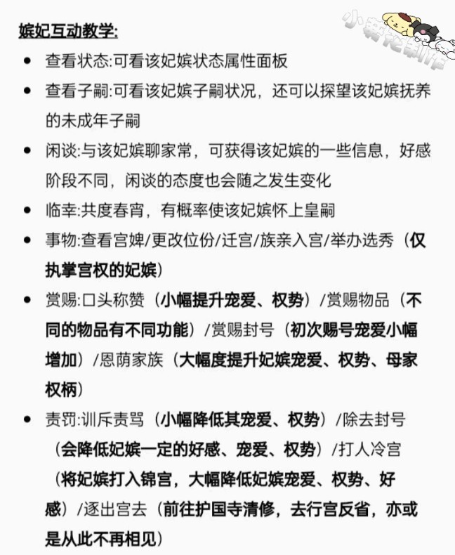
妃嫔互动教学:
2赏花:白瑾:好感5
陆若离:好感5
上官容夕:好感5
3太后问选谁为后:(选一个为后其他两个为妃)
白瑾:世家权柄5
陆若离:将门权柄5
上官容夕:清流权柄5
大婚:(白瑾/陆若离/容夕)注:选谁好感30
陆若离:
叫醒她
让她继续睡:好感5宠爱5
白瑾:
温言安抚:好感5宠爱5
直接去上朝
上宫容夕:好感5宠爱5(直接过剧情)
朝堂教学:
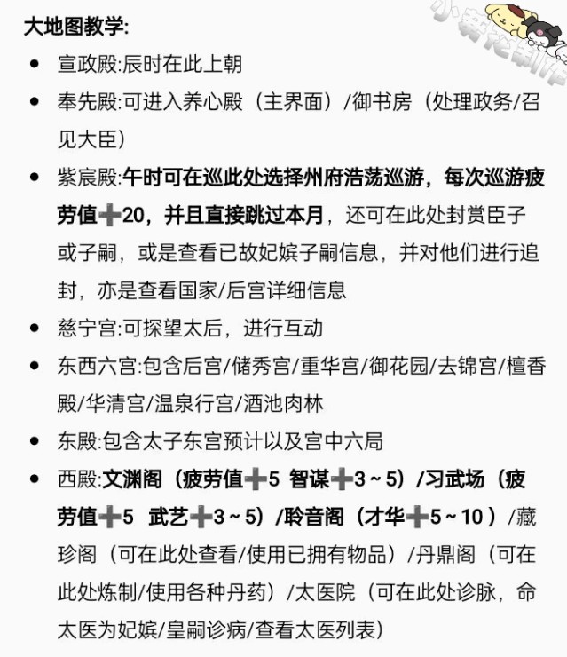
大地图教学:
东西六宫:凤仪宫:仅皇后居住
栖鸾宫:仅皇贵妃居住
后宫
储秀宫:可在此处查看秀女,与秀女互动
重华宫:可在此处与未成年皇嗣互动
去锦宫:可在此处与冷宫废妃互动
御花园:闲逛,可触发特殊事件
檀香宫:这里没有显示,祭拜已故的妃子和孩子
东殿:太子东宫:可在此处与太子互动
尚宫局:可在此处举办大小选,查看后宫记事,查看宫女列表
尚仪局:可在此处为妃嫔/帝姬举办册封大典,消耗一定银两,额外增加该角色宠爱、权势
尚服局:可在此处消耗一定元宝/原玉,为主控/妃嫔/皇嗣赶制新装
尚食局:可在此处更改膳食品级,不同品级膳食每月消耗银两不同,属性加成不同
尚寝局:可在此处推举美人侍奉,临幸后可选择是否收入后宫
尚功局:可此处为已成年皇子/帝姬开府出宫
华京城:
花街:红尘里:四大花楼之一
芳菲尽:四大花楼之一
不羡仙:四大花楼之一
相思泪:四大花楼之一
万花争魁台:每年11月在此进行花魁大比
特殊建设:
1、剧情十分丰富,自由在这里解锁很多的游戏内容。
2、游戏玩起来充满了很多的可能性,发现更多惊喜。
3、通过和不同的角色来交往,提升你们之间的好感度。
1、游戏的欢乐玩法都很丰富,海量有趣的内容能尝试。
2、精彩好玩的剧情故事能探索,玩法都很全面。
3、多样化的故事可以尝试,玩起来都充满了很多惊喜。
1、代入感非常强,包含了更多烧脑的元素和玩法。
2、发现许多的惊喜,解锁很多的内容,画风很精美。
3、指尖的操作都很简单,古风和文字以及后宫的题材都能体验。




洛克王国世界蹦蹦花养成攻略
2026-04-03 16:21
金铲铲之战S17四费卡汇总
2026-04-02 16:30
洛克王国世界燃薪虫有什么技能
2026-04-01 16:31
洛克王国世界新手PVE精灵推荐
2026-03-31 16:33
洛克王国世界圣羽翼王理论无限连技能阵容搭配
2026-03-30 16:33
客官里面请背包系统攻略
2026-03-29 16:47
梦幻新诛仙万剑青云怎么玩
2026-03-27 16:59
魔王城物语纪念品店玩法介绍
2026-03-26 16:15
无限暖暖万相境空鸣峡山君宝龛点位大全
2026-03-25 16:27
鸣潮隐藏任务寻猫大师怎么完成
2026-03-24 16:37
8.9
500+人评论
请为应用评分:
评论内容需在5-200字之间~
0/200
历史日志